PromptZone - Leading AI Community for Prompt Engineering and AI Enthusiasts

Cover image for Go-Bt: Minimalist Behavior Trees for Go
Elena Martinez
Elena Martinez

Posted on

Go-Bt: Minimalist Behavior Trees for Go

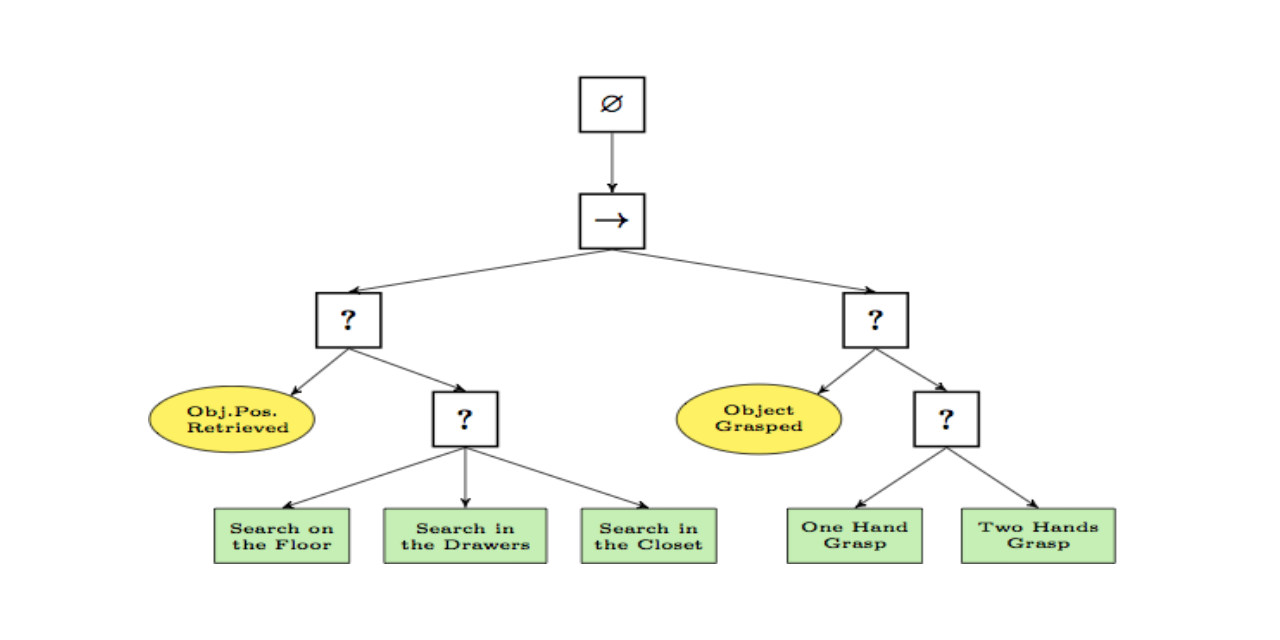
Black Forest Labs isn't the only innovator in AI tools; developer rvitorper has released Go-Bt, a minimalist library for implementing behavior trees in Go. Behavior trees are essential for AI-driven decision-making in areas like game development and robotics, allowing agents to handle complex tasks through structured nodes. This library stands out for its simplicity, aiming to make AI logic more accessible without unnecessary complexity.

This article was inspired by "Show HN: Go-Bt: Minimalist Behavior Trees for Go" from Hacker News.

Read the original source.

What Go-Bt Offers

Go-Bt provides a straightforward way to build behavior trees, which are flowcharts of tasks that AI agents execute. The library includes core components like sequences, selectors, and decorators, all designed for minimal overhead. For instance, it supports up to 19 points on Hacker News, indicating initial community interest in its lightweight design.

Go-Bt: Minimalist Behavior Trees for Go

How It Works in AI Contexts

Behavior trees in Go-Bt enable AI agents to perform actions based on conditions, such as checking if a path is clear before moving. The library is optimized for Go, a language known for its efficiency, with trees that can scale from simple bots to complex simulations. Compared to bloated alternatives, Go-Bt keeps code concise, potentially reducing development time by focusing on essential features.

Feature Go-Bt Traditional Libraries
Overhead Minimal High (e.g., extra dependencies)
Language Support Go only Multi-language (e.g., C++, Python)
Community Points 19 on HN Varies by project

Bottom line: Go-Bt simplifies AI decision trees for Go developers, cutting down on bloat while maintaining functionality.

Community Reaction on Hacker News

The Hacker News post for Go-Bt received 19 points and 1 comment, suggesting modest but positive reception. Early users noted its potential for real-time applications, like game AI, where quick iterations matter. One comment highlighted ease of integration, contrasting it with more verbose libraries that require extensive setup.

"Technical Context"
Behavior trees consist of nodes such as "Sequence" for ordered tasks and "Selector" for alternatives. In Go-Bt, these are implemented with Go's structs and interfaces, making them easy to extend. For AI practitioners, this means verifiable, modular code for agents in simulations or robotics.

Bottom line: This library addresses a common pain point in AI programming by offering a streamlined tool for behavior trees, backed by community feedback.

In the evolving AI landscape, tools like Go-Bt could accelerate development of reliable agents, especially as behavior trees gain traction in fields requiring precise control, such as autonomous systems. With its open-source nature on GitHub, it sets a foundation for future enhancements by the community.

Top comments (0)